Form Talysurf® PGI NOVUS

用于表面光洁度、轮廓、三维测量与直径测量的先进测量设备

Form Talysurf® PGI NOVUS 是最先进的表面光洁度、轮廓、三维和直径测量系统,为设计和生产带来独特的优势。该仪器拥有行业领先的 20 毫米量具量程和 0.2 纳米分辨率。能够以相同的速度和精度,在正常和反向方向测量表面光洁度(粗糙度、形状、波纹度)、直径和夹角。

该系统是轴承、喷油器及精密部件制造商的理想解决方案。利用泰勒·霍普森的 Metrology 4.0 软件,您可以即时获得表面光洁度、轮廓和形貌的测量分析反馈。

  • 产品信息 +


    表面光洁度、轮廓、3D 和直径测量


    Form Talysurf® PGI NOVUS 的核心是一项突破性的双偏差测量仪。这是一款先进的表面光洁度、三维、直径和轮廓测量设备。

    Form Talysurf® PGI NOVUS 表面光洁度测量仪采用标准 100 毫米触针,量具量程为 20 毫米。PGI NOVUS量具的设计为用户提供了更大的测量灵活性。

    小型、中型和大型复杂零件均可在一个系统上进行测量。放心购买,让您的投资具有长远保障。使用 200 毫米触针可实现业界领先的 40 毫米量具量程,并具备完整的表面光洁度测量能力。



    主要特点

    • 自动力控制
    • 自动升降
    • 直径&角度测量能力
    • 带有虚拟显示、可变编程和部件坐标系(PCS)的Metrology 4.0 软件
    • 量具分辨率低至0.2纳米
    • 量具测量范围最大可达20毫米

    应用

    • 滚珠丝杠轴向测量——PCD两侧
    • 轴承 - 球面轴承、滚子轴承和四点接触轴承
    • 齿轮 - 渐开线形式
    • 燃油喷射器 - 直度和座角
    • 多工件测量 - 使用单一程序

    直径 & 角度测量能力,配备反向偏置量具


    双偏压 NOVUS量具与新型高精度立柱相结合,可实现前所未有的直径测量,精度达到亚微米级。这种能力对于轴承、喷油器和滚珠丝杠等部件的制造商至关重要。

    上述特性,加上仪器能够测量内角或外角,使 Form Talysurf® PGI NOVUS 成为真正的多功能系统。


    Form Talysurf PGI NOVUS——具备反向偏置量具的直径和角度测量能力

    由Metrology 4.0 软件驱动


    Metrology 4.0 提供了一个简单、直观的界面,具有虚拟显示和实时控制功能。最先进的点和移动轴控制功能(SMART Move,智能移动)可轻松实现精确定位和测量。

    尖端技术

    Taylor Hobson’的先进软件可根据零件图纸进行尺寸标注,并准确反映零件坐标系(PCS),实现制造流程的最终闭环。Metrology 4.0 软件具有直观的用户界面、虚拟显示和实时控制功能,易于使用。先进的点和移动轴控制功能可实现精确定位和精确测量。


    Form Talysurf PGI NOVUS - Metrology 4.0 用户界面

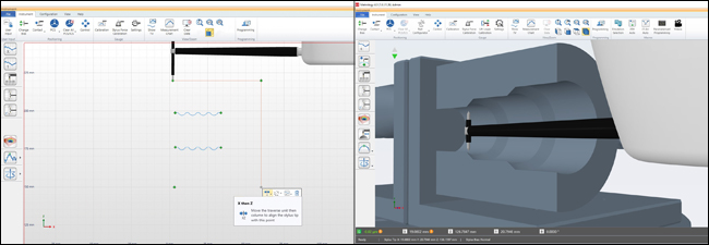
    SMART Move 和 CAD 模型

    强大的实用程序,可围绕 CAD 模型进行在线和离线编程。功能包括触针笔尖飞行路径“”,可实现碰撞检测。

    计量学 4.0 的视觉显示是对真实仪器的精确复刻,眼见为实。测量可在预定义点之间进行,也可在分析过程反馈的点之间进行。通过独特的反馈过程,可以提高精度和可重复性。


    Form Talysurf PGI NOVUS - SMART Move 与 CAD 模型

    强大的桌面出版功能

    桌面出版功能强大且易于使用,支持结果布局的自定义,确保您的品牌呈现出更加专业和个性化的形象。

    • 生成交互式报告和多页文件
    • 可在屏幕上同时显示多个文档,以便对比结果。
    • 制作专业报告并包含公司徽标


    Form Talysurf PGI NOVUS——强大的桌面出版功能

    一次测量,多种结果,即时反馈

    • 表面光洁度——高分辨率、低噪音量具实现一次测量同时获得粗糙度、波纹度和形状参数
    • 轮廓——我们的专利校准技术能够测量半径、角度、高度、长度、距离等多项参数
    • 表面形貌——选配电动 Y 轴平台和Metrology 4.0 软件,可将传统的二维测量转换为三维


    Form Talysurf PGI NOVUS —— 一次测量,多种结果,实时反馈

    计量 4.0


  • 产品手册 +

  • 应用报告 +

    No application report found
我们能提供什么帮助?

请填写您的信息,我们的专家将联系您